联系人:王经理
手 机:18700885303
电 话:18700885303
地 址:商务中心:陕西省西安市长安区郭杜街办居安路899号;实验中心:陕西省杨凌区众创田园创新创业园

New perspectives on microbiome and nutrient sequestration in soil aggregates during long-term grazing exclusion
长期禁牧下草地土壤团聚体中微生物组成和养分固存
摘要:
禁牧改变了草地土壤聚集、微生物组成和生物地球化学过程。然而,禁牧对土壤团聚体微生物群落和养分动态的长期影响尚不清楚。本论文通过36年的禁牧试验,研究了放牧对半干旱草地土壤团聚体中土壤微生物群落和相关土壤功能的影响。与放牧对照相比,长期禁牧(36年)导致< 2 mm团聚体的微生物群落多样性从高向低转变。微生物多样性的减少伴随着真菌群落的不稳定,真菌病原体的分布扩展到>2 mm的团聚体,碳(C)固存潜力降低,从而揭示了长期禁牧的负面影响。相反,11 ~ 26年的禁牧显著增加了土壤碳固存,促进了土壤团聚体和相关微生物功能基因的养分循环。此外,微生境的环境特征(如土壤pH)改变了土壤微生物组,对碳的固存有重要作用。本研究结果从土壤微生物学角度揭示了优化禁牧期以维持地下生态系统多种功能的新证据,为气候智能型和资源节约型草地提供了有前途的建议。
摘要图
研究背景:
草原是世界上最大的生态系统之一,占全球陆地面积的约40%,并提供多种生态系统服务,如调节气候、土壤碳(C)和氮(N)储量以及温室气体排放。在干旱半干旱区,草地是维持生态系统平衡和稳定的关键。目前,过度放牧是最严重的人为影响之一,导致草原退化,威胁其生物多样性和功能。禁牧是恢复退化草原的有效策略,通过改善植被结构和生物多样性来促进生态系统功能。然而,禁牧对草原土壤功能的影响是复杂的,因为禁牧时间会引起植物多样性、土壤养分循环、微生物群落结构和代谢活动的变化。因此,阐明禁牧持续时间对土壤生态的影响是实现草地生态系统服务功能的关键。
在局部和全球尺度上,禁牧持续时间能强烈改变草地土壤C和养分动态。土壤C库在禁牧的一定时期内(15-20年)是稳定的,而土壤固碳能力可能随着禁牧持续时间的增加而下降。牲畜排泄物增加了碳氮对草原的平衡输入,通过启动效应调节碳氮动态。因此,禁牧可以在中期增加半干旱草原的土壤氮库。相反,由于植物凋落物的有机质输入不稳定,长期禁牧可能增加土壤N矿化和N2O排放。此外,磷(P)是半干旱草原植物生长和微生物活动的另一个主要限制因素,但关于不同禁牧持续时间下半干旱草原土壤磷动态和有效性的报道很少。因此,基于养分动态对禁牧持续时间响应的变异性,需要澄清相对长期禁牧(例如>30年)对土壤养分循环影响的机制。由于营养转化和生态系统功能是由微生物介导的,微生物受到环境变化的影响,需要考虑微生物群落的活动和结构对放牧的反馈。细菌和真菌对放牧干扰的敏感性取决于放牧的强度和持续时间、牲畜的规模和植被群落。与土壤C、N、P循环相关的微生物功能基因表达对放牧高度敏感。然而,目前尚不清楚禁牧如何长期介导土壤微生物群,特别是与养分获取、有机物分解和刺激植物生长相关的特定功能基因的代谢群。禁牧导致的植物群落和土壤性质的变化改变了草地地下真菌病原体、植物病原体、共生菌和腐养菌之间的生态平衡。值得注意的是,微生物病原体对长期禁牧的影响及其对草地健康和可持续性的影响仍然知之甚少。
放牧、去放养、焚烧、割草和化肥投入等管理措施通过影响土壤团聚体来改变微生境的物理化学条件。土壤团聚体为有机碳提供物理保护,为土壤生物群创造微栖息地,并介导多种生物地球化学循环过程。在微观尺度上,每个单独的团聚体体现了微生物定植的独特生态位,具有独特的局部C和营养动态。此外,土壤团聚体的大小及其形成的环境可以影响温室气体的产生和释放。然而,土壤团聚体中微生物群落对长期禁牧的响应尚不清楚,这给气候预测带来了很大的不确定性。
为了解决这些知识空白,本研究在黄土高原典型半干旱草原进行了为期36年的禁牧试验,研究了土壤团聚体中的细菌和真菌群落以及养分动态。除了微生物群落的多样性和稳定性,还探讨了禁牧对微生物功能基因和群体的影响。
材料与方法:
本研究长期禁牧试验在中国宁夏回族自治区固原市云雾山国家级天然草原保护区,在不同时间建立了3个禁牧处理(36年(GE36,长期禁牧)、26年(GE26,中期禁牧)和11年(GE11,短期禁牧))和1个放养处理作为对照(GE0),并于2018年9月对草地样点进行了研究。采集土壤样品,分筛为三类:大团聚体(>2 mm; LMA),小团聚体(0.25–2 mm; SMA),和微团聚体(<0.25 mm; MI),并进行了土壤团聚体理化性质和微生物分析。
主要研究结果:
1、土壤团聚体的理化性质
小团聚体和微团聚体的比例分别在GE36和GE26中最高(表1)。土壤pH、水分和养分含量受到禁牧时间和团聚体组分持续时间的显著影响(表2)。GE26处理土壤团聚体各组分养分含量比其他处理高16% ~ 27%。土壤C、N、P含量在小团聚体比大团聚体和微团聚体中高5% ~ 14%,而土壤团聚体中NH4+-N和NO3−-N含量在GE36区明显低于GE0区。
表1 长期放牧条件下土壤团聚体组分
Study sites | Soil aggregate fraction (%) | ||
> 2 mm (LMA) | 2-0.25 mm (SMA) | < 0.25 mm (MI) | |
GE0 | 32.96% | 30.41% | 36.63% |
GE11 | 51.63% | 26.07% | 22.30% |
GE26 | 18.38% | 42.94% | 38.68% |
GE36 | 19.13% | 61.83% | 19.04% |
表2 长期放牧对土壤团聚体pH、水分和养分含量的影响
2、土壤团聚体中的微生物群落
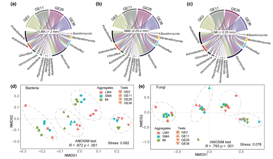
在所有研究的草地中,土壤团聚体中的优势细菌门是变形菌门、放线菌门、绿杆菌门、酸杆菌门和疣微菌门(图1)。变形菌门的相对丰度在禁牧前26年高于放牧期间,而放线菌门、绿弯菌门、酸杆菌门和疣微菌门的丰度在26年后较高。真菌群落中,子囊菌门(55.6% ~ 57.5%)是土壤团聚体中最占优势的真菌门。与自由放牧草地相比,禁牧草地子囊菌门和担子菌门的相对丰度降低,而Mortierellomycota的相对丰度增加。
图1 土壤团聚体微生物群落组成与结构
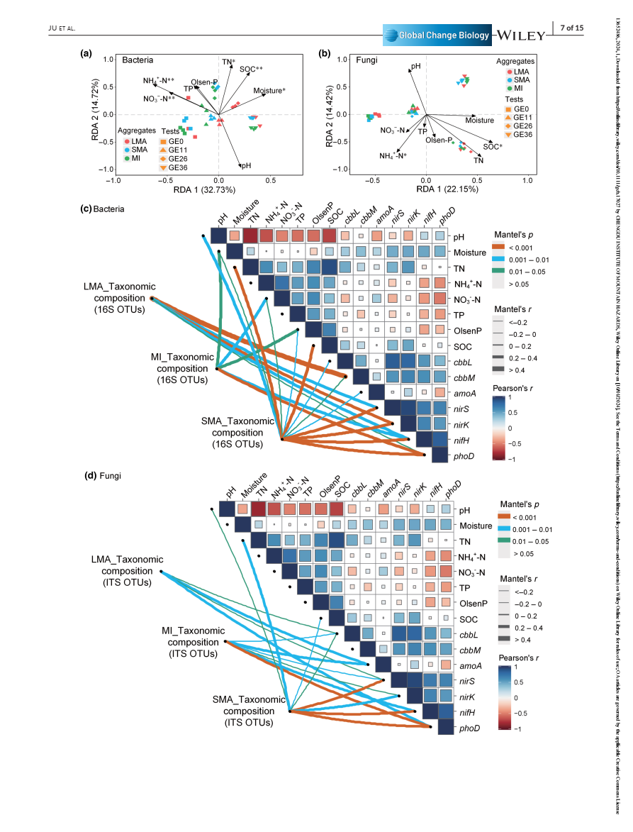
在门水平上,不同聚集大小的优势细菌和真菌在不同处理之间存在差异。SMA中细菌和真菌分类群的潜在生物标志物在GE处理中显示出显著的丰度差异。放牧对细菌群落的影响大于对真菌群落的影响(图1)。团聚体分数对细菌群落的组成有影响,但对真菌群落没有影响。微生物群落的整体结构主要受土壤C和N的影响(图2)。土壤水分、有效磷和有机碳是构成SMA中细菌和真菌群落的关键环境因素(图2)。与真菌共现网络相比,土壤细菌群落的网络参数更复杂,节点数、平均度和边(图3)。随着放牧时间的延长,真菌群落的稳定性逐渐降低,而细菌群落的稳定性则相反。细菌网络在SMA中具有较高的复杂性,真菌网络在不同的聚集分数中具有相似的复杂性。
图2 土壤团聚体中微生物群落的环境驱动因素
图3 土壤微生物共生网络
3、土壤团聚体微生物功能群
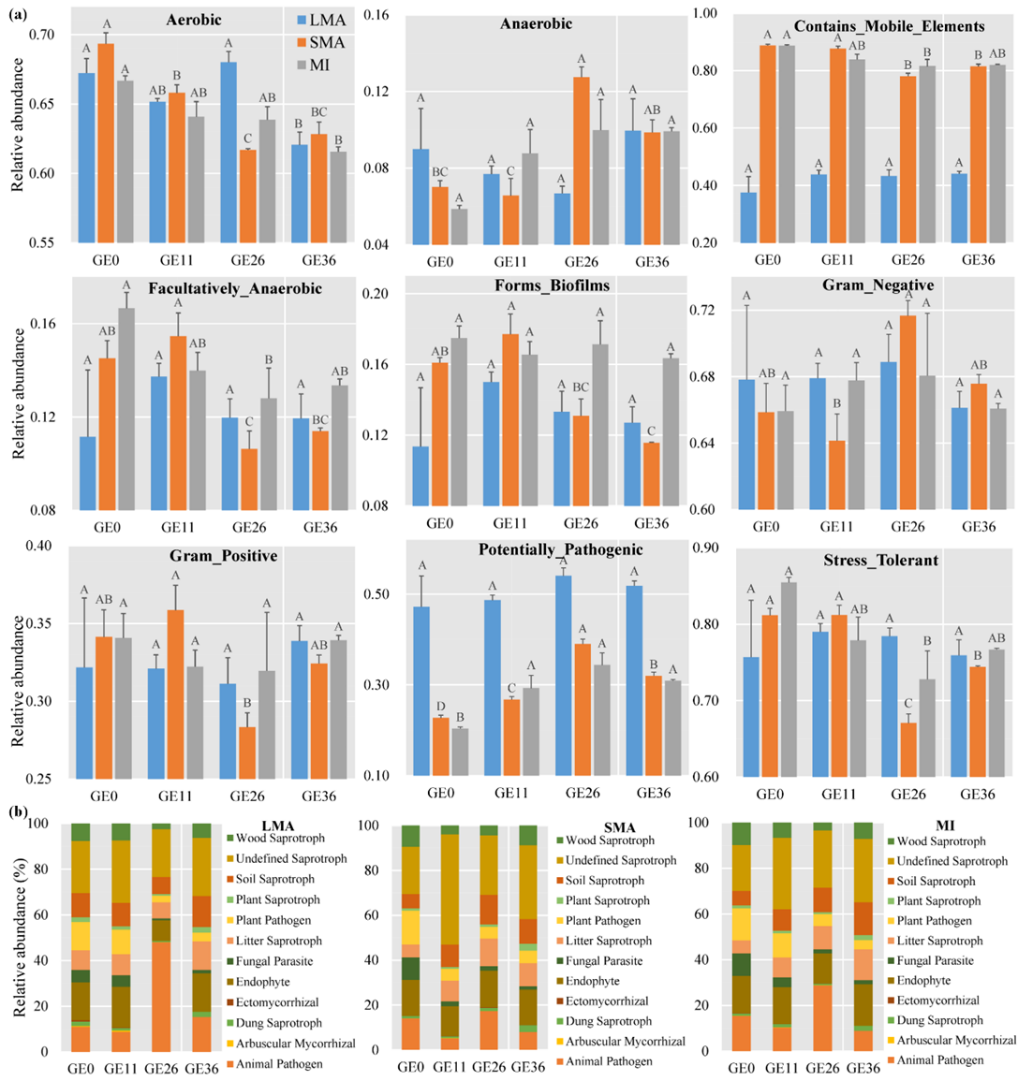
长期基禁牧降低了土壤团聚体中耐应力细菌的丰度,增加了潜在致病菌的丰度(图4)。具体来说,潜在致病表型的丰度最高的是GE26,其次是GE36。根据KEGG途径的预测,长期GE显著削弱了SMA中的细菌代谢途径和功能(如氨基酸和外源代谢、细胞生长和细胞死亡)(图5)。FAPROTAX数据库预测证实,长期GE降低了化学异养和光养细菌的丰度,增加了与N循环相关的细菌的丰度,如硝酸盐还原、固氮和亚硝酸盐氧化。FUNGuild数据库预测表明,GE26土壤团聚体中真菌致病性菌的丰度明显高于GE36(图4)。长期GE下的真菌营养体倾向于在LMA中积累,而腐生营养体和共生营养体的积累主要发生在MI中。
图4 长期禁牧条件下土壤团聚体微生物功能群
图5 长期放牧条件下土壤团聚体细菌代谢途径及功能
4、参与土壤团聚体养分循环的微生物功能基因
禁牧、团聚分数及其相互作用显著影响了编码土壤碳固定(cbbL和cbbM)、氮循环(amoA-AOB、nirS、nirK和nifH)和P矿化(phoD)基因的表达(图6)。放牧使土壤团聚体中cbbL和cbbM的丰度分别增加了3.9倍和2.5倍。GE36的cbbL和cbbM丰度普遍低于GE26。长期禁牧降低了土壤团聚体中amoA-AOB的丰度(~21.1%),增加了nirS(~73.8%)、nirK(~64.0%)和nifH(~56.8%)的丰度。GE26的nirS、nirK丰度高于GE36,nifH丰度低于GE36。此外,土壤团聚体中磷丰度随禁牧时间的延长而增加。
图6 土壤团聚体养分循环相关功能基因
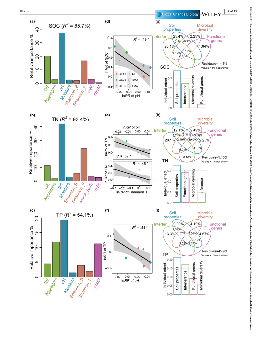
5、将微生物群落和环境变量与土壤团聚体中的养分积累联系起来
相对重要性分析显示,土壤pH值是影响土壤团聚体碳固存和氮磷积累的最重要因素(图7)。通过检验土壤养分响应比(lnRR)与解释变量之间的相关性,发现GE诱导的养分积累变化与pH值的相应变化密切相关。GE持续时间、真菌多样性和功能基因也是影响养分积累变化的关键因素,团聚体大小对磷积累的影响也不容忽视。除土壤性质(pH和水分)外,土壤C和P含量受GE持续时间和团聚体大小的强烈影响,而N的变异主要由功能基因解释。
图7 土壤团聚体养分积累的驱动因素
结论:
在长期禁牧期间,土壤微生物组在不同团聚体粒径之间存在显著差异。适宜的禁牧时间显著增加了土壤团聚体中的微生物多样性以及与碳固定和养分循环相关的微生物功能基因。研究表明,禁牧和时间以及土壤团聚体结构之间的相互作用对草地生物地球化学循环和全球气候变化有重要影响,其中土壤微生物参与其中。有必要将土壤微尺度上的微生物群落结构和功能纳入到地球系统模型中,以更好地预测多种生态系统服务与放牧活动之间的反馈。
Copyright © 2025 成都生物科技有限公司 All Rights Reserved. 蜀ICP备2025146839号 XML地图
技术支持:网站模板